新闻资讯

掌握行业最新资讯,洞察平台商机,把握市场风向

主页/新闻中心

天塌了!大批亚马逊卖家无法创建货件

作者:小天 2025.04.14

Prime Day备货难?

随着2025年亚马逊Prime Day临近,跨境卖家本应进入备货冲刺阶段,却接连遭遇政策与平台的双重打击


先是特朗普多次加码对华关税,累计税率已飙升至145%,同时小额豁免政策调整,单个包裹关税费用上限提高至200美元,大幅推高运营成本。


原以为到这已经如履薄冰,没想到仅是开始。4月初,亚马逊仓库出现爆仓危机,POC1、POC3、GEU3、LAS1、SCK4等仓库因容量告急纷纷对卖家亮起“红灯”,更为严峻的是,如今平台又出现无法创建货件的状况,使得本就寸步难行的行业态势雪上加霜,卖家们的运营压力正呈指数级攀升。


图片


01.亚马逊创建货物被限制

近期多位卖家反馈,亚马逊平台无法创建货件,特别是库存可售100天以上的,有可能补不了货。如果进行创建货物,系统提示需移除商品,并建议改用"亚马逊仓储和分拨服务"等替代方案,导致补货受阻。


image.png


出现该情况的卖家不在少数,有部分卖家去咨询亚马逊客服,客服指出,卖家尝试创建的发货中包含库存过剩的商品。目前这些商品在亚马逊的运营中心已有较高库存,远超正常补货水平。为避免产生过多库存,从而导致较高的仓储、移除或清仓费用,亚马逊暂时限制此类商品的发货创建。


如果卖家需要为库存天数较长的产品提供长期存储,建议卖家们选择成本较低的仓储解决方案,如亚马逊仓储与配送服务(AWD)或第三方仓储服务。即使用AWD服务发送货件,或把商品发送到合作的海外仓。

值得一提的是,自202541日起,亚马逊物AWD将实施全新收费政策。主要调整如下:


1、基础费用


仓储费维持不变:仍为0.48美元/立方英尺/月。


运输费上调15%:从1美元涨至1.15美元/立方英尺。


2处理费结构调整


原政策:出库时一次性收取2.5美元/箱。


新政策:拆分为入库1.35美元/+出库1.35美元/箱。


我们以月均处理100箱的卖家为例,原处理费为250美元,新政策出来后变为270美元,成本增幅达8%,这对高频次补货的卖家影响尤为显著。


亚马逊客服补充道:“由于这个是美国总部直接下达的命令,卖家支持也没有权限进行申诉,这些ASIN预计将在425日恢复创建货件的权限。”


图片
图源:海犀网

有卖家爆料,此前他们收到的提示是:平台暂时优先接收家庭必需品、医疗物资及其他需求量很高的商品入库,以便亚马逊可以更快地接收、补货并将这些商品配送给买家,对于上述之外的商品,暂时停用货件创建功能。亚马逊对自营商品供应商也采取了类似的做法。


有什么方法可以解决该问题?


1、找客服在线申诉,解除ASIN限制,预计时间2个工作日。


2、开英文case申诉,回复的case没有解决问题,就在这个case上面继续追加要求解除限制。


然而,这一政策的具体执行标准和实施细则尚未完全明朗,不少卖家仍持观望态度。建议卖家密切关注亚马逊官方公告,以获取最新政策解读和操作指引,从而及时调整备货策略,降低潜在风险。


图片

0
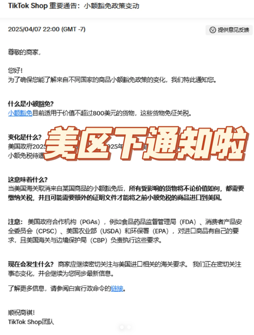
2.TikTok Shop发布T86变动通知

47日,TikTok Shop曾向美区卖家发布标题为“小额豁免政策变动”邮件,提醒卖家注意商品小额豁免政策的变化。


TikTok Shop表示,当前美国小额豁免政策仍适用于价值≤800美元的商品,美国政府将于202552日取消小额豁免政策。该政策一旦实施后,所有进口商品(无论货值高低)均需缴纳关税,并且可能需要额外的证明文件才能将之前小额免税的商品进口到美国。


图片

根据平台邮件显示,为应对美国800美元小额免税政策取消,TikTok Shop将自202552日起实施新规:对入境商品征收30%从价税,并分阶段加收单件25美元(61日前)或50美元(61日后)的特定关税,同时要求承运人缴纳国际保证金。


对此部分卖家表示,这回真是“天塌了”。以小商品为例,单个包裹货值通常控制在100-500美元,通过“化整为零”的分散发货策略来规避关税。


新政实施后,此类商品平均关税成本将大幅度增加(依品类而定),叠加TikTok Shop同步上调的跨境订单佣金(从5%升至8%),原本20%的利润空间将被完全吞噬,部分卖家甚至还会面临亏损。


与陷入困境的中小卖家相比,高利润卖家群体展现出更强的抗风险能力。他们凭借产品溢价,已开始执行5-15%的价格上调,由于客户群体对价格敏感度较低,接受度还算良好。


同时,通过探索优化供应链和定价策略,可以在一定程度上减轻关税调整带来的影响。对早有准备的卖家而言,这次洗牌反而是清理低端竞争的机会。


截至目前,针对800美金小额包裹,从价税率90%提高到120%202552日东部夏令时间凌晨12:01或之后以及202561日东部夏令时间凌晨12:01之前,税金从75美元提高到100美元;202561日东部夏令时间凌晨12:01或之后,税金从150美元提高到200美元。


全球贸易政策持续波动、地缘政治因素加剧市场不确定性的当下,建议大家密切关注官方动态信息,依据这些信息及时、灵活地调整自身的运营方向与策略,小编也会及时为大家进行报道。